Hủy hiệu lực của nhãn hiệu có trước vì lý do không sử dụng 3 năm liên tục – một phương cách hữu hiệu giúp bạn vượt qua từ chối bảo hộ nhãn hiệu ở Trung Quốc nhìn từ từ chối bảo hộ nhãn hiệu Dielac của Vinamilk
Hủy hiệu lực của nhãn hiệu có trước vì lý do không sử dụng 3 năm liên tục – một phương cách hữu hiệu giúp bạn vượt qua từ chối bảo hộ nhãn hiệu ở Trung Quốc nhìn từ từ chối bảo hộ nhãn hiệu Dielac của Vinamilk
Email to: vinh@bross.vn
.jpg)
Lượng đơn đăng ký nhãn hiệu nộp tại Trung Quốc từ năm 2015-2018 (Nguồn: CNIPA)
Vài năm gần đây đăng ký nhãn hiệu ở Trung Quốc ngày càng khó thành công hơn vì nguồn dữ liệu nhãn hiệu nộp đơn đăng ký trước ở Trung Quốc cực kỳ khổng lồ, cụ thể năm 2018 có tổng cộng 7.370.000 đơn đăng ký nhãn hiệu được nộp ở Trung Quốc tăng 28,2% so với con số 5.750.000 đơn nhãn hiệu nộp năm 2017[1]. Một trong những nguyên nhân phổ biến nhất dẫn đến việc đăng ký nhãn hiệu khó thành công là vì nhãn hiệu xin đăng ký thường bị từ chối vì tương tự với nhãn hiệu có trước của người khác đã đăng ký hoặc nộp đơn sớm hơn. Ví dụ như trường hợp nhãn hiệu Dielac & hình của Vinamilk (xem bảng bên dưới)
|
Class 29: Milk; cream [dairy products]; yogurt; cheese; milk products; soya milk [milk substitute]. Class 30: Nutritional flour made of cereal; tea; cocoa. Đăng ký quốc tế số 1251247 ngày 10/02/2015 |
Đăng ký quốc gia số 1987916 (Đối chứng 1) Nhóm 29: Powered milk, milk products, milk, cream (dairy products), milk beverages (milk predominating), protein in foods. |
|
Đăng ký quốc gia số 10321360 (Đối chứng 2) Nhóm 29: Milk, milk products, powered milk, egg, soya milk (milk substitute), protein foods, jelles for foods, edible fats. |
Ngày 2/2/2016, Cơ quan nhãn hiệu Trung Quốc (CTMO) gửi WIPO thông báo số GJZCG1251247BHYW01 từ chối bảo hộ một phần đối với nhãn hiệu Dielac, cụ thể là từ chối toàn bộ nhóm 29 vì lý do nhãn hiệu xin đăng ký tương tự gây nhầm lẫn với nhãn hiệu có trước Dulac vi phạm điều 30 Luật nhãn hiệu Trung Quốc năm 2013[2]. Cũng theo thông báo này, Vinamilk có quyền khiếu nại lên Ban giải quyết tranh chấp nhãn hiệu (TRAB)[3] trong vòng 15 ngày[4] tính từ ngày nhận được thông báo này
Giải pháp nào vượt qua từ chối: khiếu nại tranh luận Dielac không tương tự với Dulac hay tìm cách hủy bỏ hiệu lực Dulac?
Trước đây Vinamilk đã từng đăng ký quốc tế nhãn hiệu “Dielac” (chữ viết thường) theo đăng ký quốc tế số 985221 nhưng bị từ chối bởi CTMO do trùng với nhãn hiệu có trước “Dielac”/ đăng ký số 6429320 cho các sản phẩm nhóm 29. Tuy nhiên, vào thời điểm xét nghiệm đơn đăng ký quốc tế số 1251247 (nhãn hiệu Dielac được nộp lại có thêm logo), CTMO gây ngạc nhiên vì sử dụng đối chứng khác là DULAC để từ chối Dielac (do nhãn hiệu có trước Dielac/đăng ký số 6924320 đã mất hiệu lực do không gia hạn) – điều mà trước đây CTMO không hề sử dụng.
Như vậy có thể thấy rằng quan điểm của CTMO về đánh giá tính tương tự gây nhầm lẫn có khuynh hướng khắc nghiệt hơn trước. Bross & Partners và luật sư địa phương cho rằng nhãn hiệu Dielac rõ ràng khác biệt và đủ khả năng phân biệt với nhãn hiệu có trước Dulac về cấu trúc, phát âm và ấn tượng tổng thể. Tuy nhiên, vì CTMO có khuynh hướng xét nghiệm chặt chẽ hơn nên khả năng khiếu nại chỉ thuần túy dựa trên tranh luận không tương tự không mang lại khả năng thành công cao vì thế quyết định chọn phương án chấm dứt hiệu lực của DULAC vì lý do không sử dụng 3 năm liên tục tại Trung Quốc.
Đại diện cho Vinamilk, Bross & Partners cùng luật sư địa phương nộp đơn yêu cầu hủy hiệu lực DULAC vì 3 năm liên tục không sử dụng tại CTMO (ở Việt Nam thời hạn không sử dụng nhãn hiệu liên tục dẫn đến nguy cơ bị chấm dứt hiệu lực là 5 năm) và đồng thời khiếu nại chống lại thông báo từ chối nêu trên của CTMO tại TRAB.
Loại bỏ đối chứng thành công và khiếu nại thành công
Theo Luật nhãn hiệu và thực tiễn của Trung Quốc, chủ nhãn hiệu đối chứng DULAC – International Nutrition Co. Ltd. A/S – sau khi nhận được thông báo thụ lý hồ sơ hủy hiệu lực của Vinamilk nộp tại CTMO, được yêu cầu trong vòng 2 tháng cung cấp bằng chứng sử dụng nhãn hiệu DULAC cho nhóm 29 trong vòng 3 năm trước ngày có yêu cầu hủy hiệu lực hoặc trong khoảng thời gian từ 11/04/2013 đến 10/04/2016.
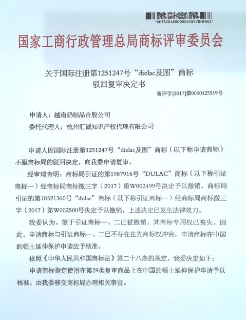
Vì International Nutrition Co. Ltd. A/S không cung cấp được bằng chứng sử dụng DULAC tại Trung Quốc dẫn đến CMTO đã ban hành quyết định chấm dứt hiệu lực của 2 đối chứng này và đồng thời ngày 23/10/2017 TRAB ban hành quyết định số 0000125519 giải quyết khiếu nại thông báo rút lại từ chối bảo hộ nhãn hiệu Dielac vì lý do không còn tồn tại căn cứ từ chối. Quyết định chấp nhận khiếu nại của TRAB dẫn đến CTMO có nghĩa vụ thi hành bằng cách ban hành tuyên bố cấp bảo hộ nhãn hiệu Dielac theo đăng ký quốc tế 1251247 sau khi khiếu nại thành công[5] (xem quyết định của TRAB ngay dưới đây)
.jpg)
.jpg)
Nếu Quý khách hàng có nhu cầu cụ thể cần được tư vấn, vui lòng liên hệ vinh@bross.vn hoặc điện thoại 0903 287 057.
Bross & Partners, một công ty luật sở hữu trí tuệ được thành lập năm 2008, thường xuyên lọt vào bảng xếp hạng các công ty luật sở hữu trí tuệ hàng đầu của Việt Nam do các tổ chức đánh giá luật sư có uy tín toàn cầu công bố hàng năm như Managing Intellectual Property (MIP), World Trademark Review (WTR1000), Legal 500 Asia Pacific, AsiaLaw Profiles, Asia Leading Lawyers, Asia IP và Asian Legal Business (ALB). Với nhiều năm kinh nghiệm nổi bật và năng lực chuyên môn sâu khác biệt, Bross & Partners có thể giúp khách hàng bảo vệ hoặc tự vệ một cách hiệu quả trong các tranh chấp sở hữu trí tuệ phức tạp ở Việt Nam và nước ngoài liên quan đến bản quyền tác giả, quyền liên quan, sáng chế, kiểu dáng công nghiệp, nhãn hiệu/thương hiệu và tên miền internet.
[1] Trung Quốc là quốc gia dẫn đầu thế giới trong suốt hơn 10 năm trở lại đây về số lượng đơn đăng ký nhãn hiệu. Theo báo cáo thống kê năm 2018 của Cục Sở hữu trí tuệ quốc gia Trung Quốc (CNIPA)[1], năm 2018 có tổng cộng 7.370.000 đơn đăng ký nhãn hiệu được nộp ở Trung Quốc tăng 28,2% so với con số 5.750.000 đơn nhãn hiệu nộp năm 2017 (nhiều gấp gần 20 lần so với Việt Nam). Cũng chính vì nguồn dữ liệu nhãn hiệu khổng lồ như vậy nên việc đăng ký thành công nhãn hiệu ở Trung Quốc ngày càng trở nên rất khó vì nhãn hiệu nộp sau rất dễ bị từ chối do tương tự với nhãn hiệu có trước. Tựu chung lại, chúng tôi tổng kết 3 dạng từ chối phổ biến nhất mà Cơ quan nhãn hiệu Trung Quốc (CTMO) hay áp dụng đối với nhãn hiệu xin đăng ký: (a) tương tự với nhãn hiệu đăng ký trước; (b) là tên thông thường hoặc là hình ảnh thông thường của hàng hóa, dịch vụ; (c) lừa dối công chúng hoặc trái với trật tự xã hội. Để có thể vượt qua từ chối dạng (a) được xem là nhiều nhất và phổ biến nhất, một trong những cách thức có thể làm là nộp hồ sơ chấm dứt (đình chỉ) nhãn hiệu có trước vì không sử dụng trong thương mại ở Trung Quốc. Xem báo cáo thống kê của CNIPA năm 2018 (bằng tiếng Trung) tại link: http://www.sipo.gov.cn/zscqgz/1135326.htm
[2] Điều 30: Trong trường hợp nhãn hiệu xin đăng ký không tuân thủ quy định của Luật này, hoặc trùng hoặc tương tự với nhãn hiệu của người khác được sử dụng cho sản phẩm trùng hoặc tương tự, đã đăng ký hoặc được chấp nhận tạm thời sau khi có kết quả xét nghiệm, thì đơn đăng ký nhãn hiệu đó phải bị từ chối bởi Cơ quan Nhãn hiệu và sẽ không được công bố.
Article 30 [Nguyên văn tiếng Anh]: Where a trademark the registration of which has been applied for is not in conformity with the relevant provisions of this Law, or it is identical with or similar to the trademark of another party that has, in respect of the same or similar goods, been registered or, after examination, preliminarily approved, the Trademark Office shall be refused the application and shall not publish the said trademark.
[3] Ban giải quyết tranh chấp nhãn hiệu của Trung Quốc, tên tiếng Anh là “Trademark Review and Adjudication Board” (“TRAB”) là một cơ quan trực thuộc Bộ Công thương Trung Quốc và hoàn toàn độc lập với Cơ quan nhãn hiệu của Trung Quốc (“CTMO”) – Cơ quan chịu trách nhiệm xét nghiệm và cấp bảo hộ đơn đăng ký nhãn hiệu tại lãnh thổ Trung Quốc. Xem thêm về TRAB tại link: http://bross.vn/newsletter/ip-news-update/Gioi-thieu-vai-net-ve-ban-giai-quyet-tranh-chap-nhan-hieu-Trung-Quoc
[4] Quyền khiếu nại chỉ được thực hiện trong vòng 15 ngày là thời hạn ngắn kỷ lục đặc biệt là đối với người nộp đơn nước ngoài. Đây là một trở ngại cực lớn đối với Vinamilk vì như chúng tôi đã đề cập trong bài viết: http://bross.vn/en/international-registrations/HUONG-DAN-DANG-KY-NHAN-HIEU-TAI-TRUNG-QUOC-1389 rằng CTMO yêu cầu chủ đơn phải nộp đơn khiếu nại chỉ trong vòng 15 ngày (không thể gia hạn) kể từ ngày nhận được thông báo từ chối. Ngoài ra, chủ đơn còn bị yêu cầu phải cung cấp bì thư có chứa dấu bưu điện làm bằng chứng chỉ rõ ngày nhận được quyết định từ chối bởi chủ đơn hoặc đại diện của chủ đơn. Nếu không, đơn khiếu nại sẽ không được chấp nhận thụ lý. Trong khi nếu đơn đăng ký được nộp theo hình thức quốc gia thì sẽ không bị yêu cầu như trên. Vì lẽ đó, nếu trường hợp phải nộp đơn khiếu nạithìhình thức đăng ký quốc gia là ưu việt hơn hẳn
[5] Xem: Statement of grant of protection following a provisional refusal under Rule 18ter(2)(i) của Trung Quốc: https://www3.wipo.int/madrid/monitor/en/ hoặc đăng ký quốc tế số 1251247
.jpg)
.jpg)

Leave a Reply